联系suncitygroup太阳新城

实验室资源

解决方案

产品展示

关于suncitygroup太阳新城

首页

技术分享

suncitygroup太阳新城│智能手持式POS机的EOS防护

        EOS(Electrical Over Stress)电气过应力,是元器件常见的损坏原因,其表现方式是过压或者过流产生大量的热能,使元器件内部温度过高从而损坏元器件(大家常说的烧坏),是由电气系统中的脉冲导致的一种常见的损害电子器件的方式。


        由于USB接口的广泛应用,充电协议的扩展,USB接口的优势得到了新的发展空间。在现阶段,USB接口在手持式电子产品得到了广泛应用。


问题描述:

        某客户的智能手持式POS机,使用的是USB口作为整机的电源输入口,在使用过程中,经过数次带电拔插,设备就不能开机了,电源输入异常。拆机,测量USB电源两端为短路,查出为OVP芯片短路所致。由于去除了OVP器件,客户担心实际使用过程中会存在应用风险。故,提出EOS满足200V的测试要求。


原因分析:

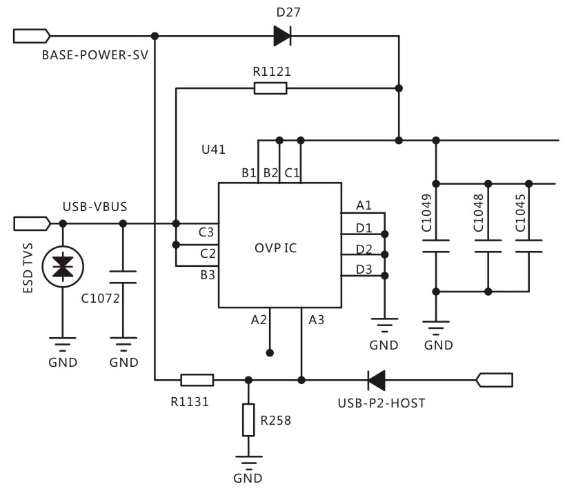
        产品电路图如下(原电路图),该USB接口输入端有三级防护,初级是一个ESD类的防护器件,后级还有一个OVP防护器件,两级之间没有做退耦器件。查相关规格书,OVP的通流较小,为5A。前级ESD通流相对较大点,为100W,折算成8/20μs的电流,约为13A左右。

▲原电路图


        为了摸清实际各个器件的通流能力,我们做了一组原方案的摸底测试:



        拆机,去除前级的TVS后,通电后2#设备正常运行。


处理措施:

        由以上测试结果,产品基本问题摸清楚了,OVP的抗过电流能力不足,热拔插会导致短路失效,在EOS测试时,前级防护TVS只能满足70V的浪涌测试,不能满足客户提出的200V的EOS测试需求,为此,我司建议客户使用BV-FE05ZA,该器件单体可以满足EOS 280V@140A的测试要求,另一个特点是该器件的残压非常小,在IPP=100A时,其VC是小于10V的,封装体积也非常小,封装为DFN1006封装,那么,该器件在板子上实测效果又如何呢:



        通过以上的测试数据,在增加了BV-FE05ZA后,客户产品能满足EOS200V 的测试要求。


思考与启示:

        通过以上的测试、整改,我们可以了解到:

        ■ OVP芯片确实是有过电压防护功能,但选型不正确、安装位置不对会造成器件损坏,影响系统工作。该产品在设计时,存在设计的缺陷,将OVP芯片与TVS直接并联,中间没有退耦器件,属于安装位置不正确的表现。当有过电流时,没有前级的退耦器件,OVP的相对脆弱,导致损坏。


        ■ 在USB标准协议的扩展,供电电流的不断加大,由原来的500mA、800mA、1A,发展到至今24V,2A了,由于输入电流增大,热拔插产生的干扰能量也越大,对USB端口的抗干扰能力要求也就越来越高,普通的ESD器件已经不能满足现有的防护要求,所以,在电子产品的设计时,应该将相关的应力等级提高,不能局限于现有的标准中。为应对这些新兴的、特殊的应用场合,我司推出的BV-FE05ZA能完美的解决这个问题。